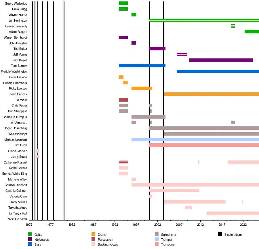
List of Steely Dan members

Steely Dan performing in 2009 and 2017

Steely Dan is an American jazz rock group founded by Walter Becker (guitars, bass, backing vocals) and Donald Fagen (keyboards, lead vocals). Their first lineup also included guitarists Denny Dias and Jeff "Skunk" Baxter and drummer Jim Hodder. Other early members included singers David Palmer, Royce Jones, and Michael McDonald, and drummer Jeff Porcaro. They currently consist of Fagen – the sole consistent member since Becker's death in 2017 – alongside touring members including backing vocalists Catherine Russell (who first joined in 1993) and Carolyn Leonhart, trumpeter Michael Leonhart (both since 1996), guitarist Jon Herington (since 1999), trombonist Jim Pugh (since 2000), saxophonists Roger Rosenberg (since 2000) and Walt Weiskopf (since 2002), drummer Keith Carlock (since 2003), bassist Freddie Washington (since 2006), backing vocalist La Tanya Hall (since 2014), and guitarist Adam Rogers (since 2022).

History

1971–1993

Walter Becker and Donald Fagen formed Steely Dan in 1972 with guitarist Denny Dias.

Walter Becker and Donald Fagen met in 1967 at Bard College, in Annandale-on-Hudson, New York. As Fagen passed the Red Balloon café, he heard Becker practicing the electric guitar.[1] Fagen later recounted that "it sounded very professional and contemporary. It sounded like, you know, like a black person, really."[1] Discovering that they enjoyed similar music, the two began writing songs together.

Becker and Fagen met guitarist Denny Dias in 1970 when he placed an ad in The Village Voice[2] that read: "Looking for keyboardist and bassist. Must have jazz chops! Assholes need not apply".[3] The pair also met guitarist Jeff "Skunk" Baxter, with whom they performed on the album I Mean to Shine by singer Linda Hoover.[4]

The pair relocated from New York City to Los Angeles in 1972 to become staff composers for ABC Records. At producer Gary Katz's suggestion, they soon formed their own band to perform their complex songs. The lineup included guitarists Dias and Baxter, Fagen playing keyboards, Becker on bass, and drummer Jim Hodder, whom Baxter knew from Boston. David Palmer joined as a second lead vocalist because of Fagen's occasional stage fright, reluctance to sing in front of an audience, and the label's concern that Fagen's voice was not "commercial" enough. This lineup recorded Steely Dan's debut, Can't Buy a Thrill.

Palmer left in 1973, around the time of their second album, Countdown to Ecstasy. Subsequent touring lineups included vocalist and percussionist Royce Jones, keyboardist and vocalist Michael McDonald, and drummer Jeff Porcaro.

Beginning with Pretzel Logic in 1974, the band increasingly employed studio musicians on recordings. A rift grew among members, as Becker and Fagen disliked constant touring and wanted to concentrate solely on writing and recording while the other members wanted to tour. Steely Dan's last live performance of the 1970s was on July 5, 1974, at the Santa Monica Civic Auditorium in California,[5] after which Becker and Fagen opted to focus on recording albums. Discouraged by the decision to cease touring and by their diminishing studio roles, Baxter, Hodder, and Jones departed. Dias contributed to studio recordings through Aja in 1977, and McDonald and Porcaro through Gaucho in 1980. Baxter and McDonald later joined The Doobie Brothers.

Steely Dan disbanded in June 1981.[6] Becker moved to Maui, where he became an "avocado rancher and self-styled critic of the contemporary scene."[7] He stopped using drugs, which he had used for most of his career.[8][9][10] Meanwhile, Fagen released a solo album, The Nightfly (1982), which went platinum in both the U.S. and the UK and yielded the Top-20 hit "I.G.Y. (What a Beautiful World)".

1993–present

Becker and Fagen reunited for an American tour to support Fagen's album Kamakiriad, which sold poorly despite a Grammy nomination for Album of the Year. An album of the tour, called Alive in America, was recorded at various dates between August 19, 1993, and the September 19, 1994, personnel included pianist Warren Bernhardt, guitarists Georg Wadenius and Drew Zingg, bassist Tom Barney, saxophonists Cornelius Bumpus, Chris Potter and Bob Sheppard, percussionist/vibraphonist Bill Ware, backing vocalists Catherine Russell, Diane Garisto and Brenda White-King and drummers Dennis Chambers (1994 dates) and Peter Erskine (1993 dates).[11] The duo continued to tour in 1996 with some shows in 1995,[12] tour personnel included Tom Barney (bass), John Beasley (piano and keyboards), Ricky Lawson (drums), Wayne Krantz (guitar), Cornelius Bumpus (saxophone), Michael Leonhart (trumpet), Ari Ambrose (saxophone), Michelle Wiley (backing vocals) and Carolyn Leonhart (backing vocals).[13] After this activity, Becker and Fagen returned to the studio to begin work on a new album.

Jon Herington started performing with the band in 1999 and has since become a staple of their live sound.

In 2000, Steely Dan released their first studio album in 20 years: Two Against Nature. In the summer of 2000, they began another American tour, followed by an international tour later that year. The tour featured guitarist Jon Herington, who would go on to play with the band over the next two decades. Other musicians included saxophonists Ari Ambrose, Bob Sheppard, Chris Potter and Cornelius Bumpus, vocalists Carolyn Leonhart, Cynthia Calhoun and Victoria Cave, trombonist Jim Pugh, trumpeter Michael Leonhart, bassist Tom Barney, drummer Ricky Lawson and keyboardist Ted Baker.[14] In June 2000 the band released Plush TV Jazz-Rock Party which documents a recording of a PBS In the Spotlight show recorded in January 2000, personnel included Ted Baker (piano), Jon Herington (guitar), Tom Barney (bass), Cornelius Bumpus and Chris Potter (saxophone), Michael Leonhart (trumpet), Jim Pugh (trombone), Ricky Lawson (drums) and Carolyn Leonhart, Cynthia Calhoun and Victoria Cave (vocals).[15] In March 2001, Steely Dan was inducted into the Rock and Roll Hall of Fame.[16][17]

In 2003, Steely Dan released Everything Must Go. In contrast to their earlier work, they had tried to write music that captured a live feel. Becker sang lead vocals on a Steely Dan studio album for the first time ("Slang of Ages" — he had sung lead on his own "Book of Liars" on Alive in America). Fewer session musicians played on Everything Must Go than had become typical of Steely Dan albums: Becker played bass on every track and lead guitar on five tracks; Fagen added piano, electric piano, organ, synthesizers, and percussion on top of his vocals; touring drummer Keith Carlock played on every track, the album also included touring members Ted Baker (keys), Jon Herington (guitar), Chris Potter (saxophone), Michael Leonhart (trumpet), Jim Pugh (trombone), Carolyn Leonhart, Cindy Mizelle and Catherine Russell (backing vocals).[18] The tour for this album included Carolyn Leonhart, Cindy Mizelle and Cynthia Calhoun (vocals), Cornelius Bumpus (saxophone), Jim Pugh (trombone), Jon Herington (guitar), Keith Carlock (drums), Michael Leonhart (trumpet), Ted Baker (keyboards), Tom Barney (bass) and Walt Weiskopf (saxophone).[19]

Keith Carlock has been the band's touring drummer since 2003, and is the band's longest tenured drummer in any capacity.

To complete his Nightfly trilogy, Fagen issued Morph the Cat in 2006, in that same year the band toured with former member Michael McDonald. The tour band included Jon Herington (guitar), Freddie Washington (bass), Keith Carlock (drums), Jeff Young (keyboards and backing vocals), Walt Weiskopf (saxophone), Michael Leonhart (trumpet), Jim Pugh (trombone), Roger Rosenberg (baritone sax), Carolyn Leonhart and Cindy Mizelle (backing vocals).[20] The tour continued in 2007 as the Heavy Rollers tour with the same personnel,[21] and into 2008, as the Think Fast tour, with the addition of Nelson Foltz on trumpet and Tawatha Agee on vocals.[22] That year Becker released a second album, Circus Money.

The Rent Party tour started in June 2009 and featured Carolyn Leonhart, Catherine Russel and Tawatha Agee (vocals), Freddie Washington (bass), Jim Beard (keyboards), Jim Pugh (trombone), Jon Herrington (guitar), Keith Carlock (drums), Michael Leohart (trumpet), Roger Rosenberg and Walt Weiskopf (saxophone).[23] In the same month the Left Bank Holiday tour also started and continued into July touring Europe, the tour included the same personnel as the Rent Party[24] which started again later in July 2009 and concluded in November.[25]

In July 2011, the Shuffle Diplomacy Tour started and included musicians Keith Carlock (drums); Jon Herington (guitar); Freddie Washington (bass); Jim Beard (keys); Michael Leonhart, Walt Weiskopf, Roger Rosenberg and Jim Pugh (horns); plus background singers Carolyn Leonhart, Cindy Mizelle, and Catherine Russell.[26] The Mood Swings: 8 Miles to Pancake Day Tour began in July 2013 and featured an eight-night run at the Beacon Theatre in New York City.[27] Musicians included Carolyn Leonhart, Catherine Russell and La Tanya Hall (vocals), Freddie Washington (bass), Jim Pugh (trombone), Keith Carlock (drums), Michael Leonhart (trumpet and Roger Rosenberg and Walt Weiskopf (saxophone).[28]

Jamalot Ever After, their 2014 United States tour, ran from July 2 in Portland, Oregon to September 20 in Port Chester, New York.[29] Its band included Keith Carlock on drums, Freddie Washington on bass, Jim Beard on keyboards, Jon Herington on guitar, Michael Leonhart on trumpet and keys, Jim Pugh on trombone, Roger Rosenberg on baritone saxophone, Walt Weiskopf on saxophone and vocalists La Tanya Hall, Carolyn Leonhart, and Cindy Mizelle.[30] 2015's Rockabye Gollie Angel Tour included opening act Elvis Costello and the Imposters and dates at the Coachella Valley Music and Arts Festival, it featured the same band as previous tours.[31] The Dan Who Knew Too Much tour followed in 2016, with Steve Winwood opening. Steely Dan also performed at The Hollywood Bowl in Los Angeles with an accompanying orchestra, the tour band was the same.[32]

Becker died from complications of esophageal cancer on September 3, 2017.[33] In a note released to the media, Fagen remembered his longtime friend and bandmate, and promised to "keep the music we created together alive as long as I can with the Steely Dan band."[34] After Becker's death, Steely Dan honored commitments to perform a short North American tour in October 2017 and three concert dates in the United Kingdom and Ireland for Bluesfest on a double bill with the Doobie Brothers.[35] The band played its first concert following Becker's death in Thackerville, Oklahoma, on October 13.[35] In tribute to Becker, they performed his solo song "Book of Liars", with Fagen singing the lead vocals, at several concerts on the tour.[36] The backing band was retained.[37]

In 2018, Steely Dan performed on a summer tour of the United States with The Doobie Brothers as co-headliners.[38] The band also played a nine-show residency at the Beacon Theatre in New York City that October.[39] the band included Jim Beard (keys), Freddie Washington (bass), Jon Herrington (guitar), and Keith Carlock (drums).[40] In February 2019, the band embarked on a tour of Great Britain with Steve Winwood,[41] the included Ari Ambrose, Roger Rosenberg and Walt Weiskopf (saxophone), Carolyn Leonhart, Catherine Russell, Jamie Leonhart, La Tanya Hall and Nicki Richards (vocals), Connor Kennedy of The Nightflyers (guitar, vocals), Freddie Washington (bass), Jim Beard (keys), Jim Pugh (trombone), Jon Herrington (guitar, electric sitar) and Keith Carlock (drums).[42]

In July 2023, the Eagles announced Steely Dan would be the special guest of their The Long Farewell tour running from September to November 2023.[43]

On March 2, 2024, long-time touring keyboardist Jim Beard died.[44]

Official members

Current members

Image Name Years active Instruments Release contributions
Donald_Fagen_singing.jpg
Donald Fagen
  • 1972–1981
  • 1993–present
  • lead vocals
  • keyboards
all releases

Former members

Image Name Years active Instruments Release contributions
Walter-Becker.jpg
Walter Becker
  • 1972–1981
  • 1993–2017 (until his death)
  • guitar
  • bass
  • backing and occasional lead vocals
all releases to Everything Must Go (2003)
Denny Dias 1972–1974 (studio contributions until 1977; guest 2015)[45][46]
  • guitar
  • backing vocals
Jeff baxter.jpg
Jeff "Skunk" Baxter 1972–1974
Jim Hodder 1972–1974 (died 1990)
  • drums
  • backing and lead vocals
  • Can't Buy a Thrill (1972)
  • Countdown to Ecstasy (1973)
  • Pretzel Logic (1974) one track
David Palmer 1972–1973 backing and lead vocals
  • Can't Buy a Thrill (1972)
  • Countdown to Ecstasy (1973)
RoyceJones_(cropped).jpg
Royce Jones 1973–1974
  • backing vocals
  • percussion
Countdown to Ecstasy (1973)
Michael McDonald crop.jpg
Michael McDonald 1974 (studio contributions until 1980)
  • keyboards
  • backing vocals
  • Katy Lied (1975)
  • The Royal Scam (1976)
  • Aja (1977)
  • Gaucho (1980)
Jeff Porcaro Toto Fahrenheit World Tour 1986.jpg
Jeff Porcaro 1974 (studio contributions in 1974 and 1980) (died 1992)[a] drums
  • Pretzel Logic (1974)
  • Katy Lied (1975)
  • Gaucho (1980)

Touring members

Current touring members

Image Name Years active Instruments Release contributions
Catherine_Russell_Detroit_Jazz_Fest_2006.jpg
Catherine Russell
  • 1993–1996
  • 2008–2013
  • 2018–present
  • backing vocals
  • percussion
CAROLYN LEONHART - 140112-3607-jikatu.jpg
Carolyn Leonhart 1996–present backing vocals
Michael Leonhart.png
Michael Leonhart
  • trumpet
  • horn arrangements
  • keyboards
Steely Dan With The Doobie Brothers - The O2 - Sunday 29th October 2017 SteelyDanO2291017-26 (38016645772).jpg
Jon Herington 1999–present
  • guitar
  • backing vocals
  • musical director
PughFormall.jpg
Jim Pugh 2000–present trombone
Walter Becker, Steely Dan.jpg
Roger Rosenberg
  • baritone saxophone
  • bass clarinet
  • Two Against Nature (2000)
  • Everything Must Go (2003)
Walt_Weiskopf_Sax_02.jpg
Walt Weiskopf 2002–present tenor saxophone Everything Must Go (2003)
Keith Carlock; DRUM SOLO.png
Keith Carlock 2003–present
  • drums
  • percussion
  • Two Against Nature (2000)
  • Everything Must Go (2003)
Steely Dan With The Doobie Brothers - The O2 - Sunday 29th October 2017 SteelyDanO2291017-13 (37338651314).jpg
Freddie Washington 2006–present bass none to date
Steely Dan With The Doobie Brothers - The O2 - Sunday 29th October 2017 SteelyDanO2291017-15 (37338646074).jpg
La Tanya Hall 2014–present backing vocals
Adam_Rogers_(215721).jpg
Adam Rogers 2022–present guitar

Former touring members

Image Name Years active Instruments Release contributions
Gloria "Porky" Granola[49] 1973–1974[50][51] backing vocals none
Jenny "Bucky" Soule[52]
Tom Barney 1993–2003 bass
  • Alive in America (1995)
  • Two Against Nature (2000)
  • Plush TV Jazz-Rock Party (2000)
Cornelius Bumpus (cropped).jpg
Cornelius Bumpus 1993–2003 (died 2004) tenor saxophone
  • Alive in America (1995)
  • Plush TV Jazz-Rock Party (2000)
Chris_Potter_in_Vienna,_2019_1.jpg
Chris Potter
  • 1993–1994
  • 2000–2003
alto and tenor saxophone
  • Alive in America (1995)
  • Two Against Nature (2000)
  • Plush TV Jazz-Rock Party (2000)
  • Everything Must Go (2003)
Bob_Sheppard_saxophone_2009.jpg
Bob Sheppard soprano and tenor saxophone Alive in America (1995)
Warren Bernhardt 1993–1994 (died 2022) piano
Jojje_Wadenius_(14868453641).jpg
Georg Wadenius 1993–1994 guitar
Drew Zingg 1993–1994 (died 2025)
Bill Ware 1993–1994
  • percussion
  • vibraphone
Diane Garisto backing vocals
Brenda White-King
Peter_Erskine.jpg
Peter Erskine 1993 drums
Dennis Chambers Kongsberg Jazzfestival 2018 (225738).jpg
Dennis Chambers 1994
Ari Ambrose
  • 1996–2000
  • 2018
saxophone none
Stephan_DeReine,_John_lennon_Stage_Frankfurt_2006.jpg
Ricky Lawson 1996–2000 (died 2013) drums
  • Two Against Nature (2000)
  • Plush TV Jazz-Rock Party (2000)
Wayne Krantz by Rich M.jpg
Wayne Krantz 1996 guitar none
Michelle Wiley backing vocals
MAC_1113_John_Beasley_MONKestra_PR_438W6418_300_rgb.jpg
John Beasley
  • keyboards
  • piano
Ted Baker 2000–2003 (died 2023)
  • Two Against Nature (2000)
  • Plush TV Jazz-Rock Party (2000)
  • Everything Must Go (2003)
Cynthia Calhoun 2000–2003 backing vocals Plush TV Jazz-Rock Party (2000)
Victoria Cave.png
Victoria Cave 2000
Cindy Mizelle.jpg
Cindy Mizelle
  • 2003–2008
  • 2011–2016
Everything Must Go (2003)
Steely Dan - Donald Fagen - Luzern 2007.jpg
Jeff Young 2006–2008 (died 2023)[53]
  • keyboards
  • backing vocals
none
Steely Dan With The Doobie Brothers - The O2 - Sunday 29th October 2017 SteelyDanO2291017-12 (38016673842).jpg
Jim Beard 2008–2024 (until his death) keyboards
Tawatha Agee on poster.jpg
Tawatha Agee 2008–2009 backing vocals Everything Must Go (2003)
Nelson Foltz 2008 trumpet none
Jamie Leonhart.png
Jamie Leonhart 2018–2019 backing vocals
Nicki Richards
Connor Kennedy.png
Connor Kennedy
  • guitar
  • vocals

Additional musicians

Session

Image Name Years active Instruments Release contributions
Victor_Feldman_1976.jpg
Victor Feldman 1972–1980 (died 1987)
all releases from Can't Buy a Thrill (1972) to Gaucho (1980)
Jerome Richardson
  • 1972
  • 1973–1974 (died 2000)
tenor saxophone
Sherlie Matthews
  • 1972–1973
  • 1974–1977
backing vocals
Myrna Matthews
  • 1972–1973
  • 1974–1975
  • Can't Buy a Thrill (1972)
  • Countdown to Ecstasy (1973)
  • Katy Lied (1975)
BobDylanClydieKing1981.jpg
Clydie King
  • 1972
  • 1975–1977 (died 2019)
  • Can't Buy a Thrill (1972)
  • The Royal Scam (1976)
  • Aja (1977)
Venetta Fields
  • 1972
  • 1975–1977
SnookyYoungFinalPhoto40.jpg
Snooky Young 1972 (died 2011) flugelhorn Can't Buy a Thrill (1972)
Chuck Rainey.jpg
Chuck Rainey 1973–1980 bass
Dean-parks-musicians.jpg
Dean Parks 1973–1977
  • guitar
  • banjo
Michael Omartian
  • 1973–1975
  • 1976–1977
  • piano
  • keyboards
  • rhythm arrangements
David Paich behind his keyboards.jpg
David Paich 1973–1975
  • piano
  • keyboards
Wilton_Felder.jpg
Wilton Felder 1973–1975 (died 2015) bass
Plas Johnson
  • 1973–1974
  • 1975–1977
  • saxophone
  • flute
Timothy B. Schmit.jpg
Timothy B. Schmit backing vocals
Ben Benay 1973–1974
  • acoustic guitar
  • guitar
Ernie_Watts.jpg
Ernie Watts saxophone
Lew McCreary trombone
Ollie Mitchell 1973–1974 (died 2013) trumpet Pretzel Logic (1974)
Derek_and_the_Dominos.png
Jim Gordon 1973–1974 (died 2023) drums
RogStudioLongshot.jpg
Roger Nichols 1973–1974 (died 2011) gong
Rick_Derringer_20110624.jpg
Rick Derringer
  • 1973
  • 1974–1975
  • 1978–1980
(died 2025)
  • slide guitar
  • guitar solo
  • guitar
Bill Perkins
  • 1973
  • 1974–1975
  • 1976–1977 (died 2003)
saxophone
Patricia Hall 1973 backing vocals Countdown to Ecstasy (1973)
James Rolleston
Michael Fennelly
Lanny Morgan saxophone
Johnny Rotella 1973 (died 2014)
Ray_Brown_(cropped).jpg
Ray Brown 1973 (died 2002) string bass
Larry_Carlton_plays_guitar_1987.jpg
Larry Carlton 1974–1980
  • guitar
  • rhythm arrangements
Hugh McCracken
  • 1974–1975
  • 1978–1980
  • 1997–1999
  • 2001–2003 (died 2013)
guitar
Hal_Blaine_in_1995.jpg
Hal Blaine 1974–1975 (died 2019) drums Katy Lied (1975)
Phil_Woods_1978.jpg
Phil Woods 1974–1975 (died 2015) alto saxophone
Jimmie Haskell 1974–1975 (died 2016) horn arrangement
Don Grolnick 1975–1980 (died 1996)
  • keyboards
  • electric piano
  • Clavinet
Paul Griffin 1975–1980 (died 2000)
  • keyboards
  • Fender Rhodes electric piano
  • backing vocals
  • rhythm arrangements
Rick Marotta 1975–1980 drums
Bernard_Purdie_2020.jpg
Bernard Purdie
Chuck Findley 1975–1977 trumpet
Jim Horn saxophone
Dick_"Slyde"_Hyde_2014-03-12_09-02.jpg
Dick "Slyde" Hyde 1975–1977 (died 2019) trombone
Gary Coleman 1975–1976 percussion The Royal Scam (1976)
Bob Findley trumpet
John Klemmer saxophone
Tom Scott cropped.jpg
Tom Scott 1976–1980
  • tenor saxophone
  • Lyricon
  • alto saxophone
  • clarinet
Steve_Khan.jpg
Steve Khan guitars
Steve Gadd.jpg
Steve Gadd
  • drums
  • percussion
Joe_Sample.jpg
Joe Sample 1976–1980 (died 2014)
  • clavinet
  • electric piano
Wayne_Shorter_2012.jpg
Wayne Shorter 1976–1977 (died 2023) tenor saxophone Aja (1977)
Pete_Christlieb.jpg
Pete Christlieb 1976–1977
  • tenor saxophone
  • saxophone
  • flute
Jackie Kelso 1976–1977 (died 2012)
  • saxophone
  • flute
Rebecca Louis 1976–1977 backing vocals
LeeRitenour_Stockholm20090715.jpg
Lee Ritenour guitars
Jay_Graydon,_2019.jpg
Jay Graydon guitar solo
Jim_keltner.jpg
Jim Keltner
  • drums
  • percussion
Lou McCreary brass
Ed Greene drums
Paul Humphrey 1976–1977 (died 2014)
Dave Tofani
  • 1978–1980
  • 1997–1999
tenor saxophone
Wayne Andre 1978–1980 (died 2003) trombone Gaucho (1980)
Ronnie-cuber_DSC00531_01.jpg
Ronnie Cuber 1978–1980 (died 2022) baritone saxophone
Michael Brecker Munich 2001.JPG
Michael Brecker 1978–1980 (died 2007) tenor saxophone
David_Sanborn_2008_2.jpg
David Sanborn 1978–1980 (died 2024) alto saxophone
George Marge 1978–1980 bass clarinets
Walter Kane
Randy Brecker Kongsberg Jazzfestival 2018 (222845).jpg
Randy Brecker
  • trumpet
  • flugelhorn
Lesley Miller backing vocals
Patti_Austin_2000.jpg
Patti Austin
Toni Wine
Lani_Groves.jpg
Lani Groves
Diva Gray
Gordon Grody
Frank Floyd
Zack Sanders
Valerie Simpson.jpg
Valerie Simpson
Rob_Mounsey_(202035).jpg
Rob Mounsey
  • horn arrangement
  • piano
Anthony_Jackson.jpg
Anthony Jackson bass guitar
Hiram_Bullock.jpg
Hiram Bullock 1978–1980 (died 2008) guitar
Mar-Knopfler-Pensa-Blue.jpg
Mark Knopfler 1978–1980 guitar solo
Pat Rebillot electric piano
Nicholas Marrero timbales
Errol "Crusher" Bennett percussion
Ralph MacDonald 1978–1980 (died 2011)
Gordon Gottlieb
  • 1997–1999
  • 2001–2003
Michael Harvey backing vocals
Paul_Jackson_Jr._02.jpg
Paul Jackson Jr. 1997–1999 guitar Two Against Nature (2000)
Leroy Clouden drums
Vinnie_Colaiuta_crop.jpg
Vinnie Colaiuta
WikiSonnyEmery20120804.jpg
Sonny Emory
Michael White
Daniel Sadownick
  • percussion
  • timbales
Steve_Shapiro_live_A.jpg
Steve Shapiro vibraphone
AmyHelm2015.jpg
Amy Helm whistle
Lawrence Feldman
  • clarinet
  • tenor saxophone
  • alto saxophone
  • saxophone
Roy Hitchcock clarinet
Lou Marini.JPG
Lou Marini
  • alto saxophone
  • tenor saxophone
Will Lee percussion
Ada Dyer 2001–2003 backing vocals Everything Must Go (2003)
Ken Hitchcock clarinet
Tony Kadleck trumpet

Guests

Image Name Years active Instruments Notes
Boz_Scaggs_-_Coral_Springs,_FL_-_22886393275.jpg
Boz Scaggs 1993 guitar Scaggs made a guest appearance with the band on the song "Black Friday" on September 23, 1993.[54][55]
TaylorHawkTributeWemb030922_(208_copped).jpg
Brian May 2001 May played guitar on "Do It Again" with the band at their Rock and Roll Hall of Fame induction on March 19, 2001.[56][57]
Bill Charlap Trio @ Dimitriou's Jazz Alley (8121370837).jpg
Bill Charlap 2003 piano Charlap made a guest appearance with the band at Jones Beach in 2003.[58] He also played on two tracks on Everything Must Go (2003)
Steve-Winwood2_(cropped).jpg
Steve Winwood
  • 2011
  • 2016
  • 2019
  • organ
  • vocals
Winwood guested with the band in 2011,[59] 2016,[60] and 2019.[61]
Elliott_Randall.png
Elliot Randall
  • 2009
  • 2019
lead guitar Randall, who had played on albums Can't Buy a Thrill, Katy Lied and The Royal Scam, made guest appearances in 2009[62] and 2019.[63][64]

Timeline

Touring members

Line-ups

Period Members Releases
1972 none
1972 – 1973
  • Donald Fagen – keyboards, lead and backing vocals
  • Walter Becker – bass, backing vocals
  • Denny Dias – guitar, backing vocals
  • Jeff Baxter – guitar, backing vocals
  • Jim Hodder – drums, backing and lead vocals
  • David Palmer – lead and backing vocals
1973
  • Donald Fagen – keyboards, lead vocals
  • Walter Becker – bass, backing vocals
  • Denny Dias – guitar, backing vocals
  • Jeff Baxter – guitar, backing vocals
  • Jim Hodder – drums, backing vocals
  • Countdown to Ecstasy (1973) unspecified tracks
1973 – 1974
  • Donald Fagen – keyboards, lead vocals
  • Walter Becker – bass, guitar, backing vocals
  • Denny Dias – guitar, backing vocals
  • Jeff Baxter – guitar, backing vocals
  • Jim Hodder – drums, backing vocals
  • Royce Jones – backing vocals, percussion

with:

  • Gloria 'Porky' Granola – backing vocals (touring)
  • Jenny 'Bucky' Soule – backing vocals (touring)
  • Countdown to Ecstasy (1973) unspecified tracks
  • Pretzel Logic (1974)
1974
  • Donald Fagen – keyboards, lead vocals
  • Walter Becker – bass, guitar, backing vocals
  • Denny Dias – guitar, backing vocals
  • Jeff Baxter – guitar, backing vocals
  • Jim Hodder – drums, backing vocals
  • Royce Jones – backing vocals, percussion
  • Jeff Porcaro – drums
  • Michael McDonald – keyboards, backing vocals

with:

  • Gloria 'Porky' Granola – backing vocals (touring)
  • Jenny 'Bucky' Soule – backing vocals (touring)
none – live performances only
1974 – 1981
  • Donald Fagen – keyboards, lead vocals
  • Walter Becker – guitar, bass, backing vocals

with various session musicians, including:

  • Denny Dias – guitar (session until 1977)
  • Jeff Porcaro – drums (session in 1974 and 1980)
  • Michael McDonald – backing vocals (session until 1980)
Band inactive 1981 – 1993
1993
  • Donald Fagen – keyboards, lead vocals
  • Walter Becker – guitar, vocals

with:

1994
  • Donald Fagen – keyboards, lead vocals
  • Walter Becker – guitar, vocals

with:

  • Georg Wadenius – guitar
  • Drew Zingg – guitar
  • Tom Barney – bass
  • Chris Potter – alto and tenor saxophone
  • Bob Sheppard – soprano and tenor saxophone
  • Warren Bernhardt – piano
  • Bill Ware – percussion, vibraphone
  • Catherine Russell – backing vocals, percussion
  • Diane Garisto – backing vocals
  • Brenda White-King – backing vocals
  • Dennis Chambers – drums
1996
  • Donald Fagen – keyboards, lead vocals
  • Walter Becker – guitar, vocals

with:

none – live performances only
January 2000
  • Donald Fagen – keyboards, lead vocals
  • Walter Becker – guitar, bass, vocals

with:

  • Tom Barney – bass
  • Cornelius Bumpus – saxophone
  • Michael Leonhart – trumpet
  • Ricky Lawson – drums
  • Carolyn Leonhart – backing vocals
  • Jon Herington – guitar, backing vocals
  • Ted Baker – keyboards, piano
  • Chris Potter – saxophone
  • Jim Pugh – trombone
  • Cynthia Calhoun – backing vocals
  • Victoria Cave – backing vocals
May – September 2000
  • Donald Fagen – keyboards, lead vocals
  • Walter Becker – guitar, vocals

with:

  • Tom Barney – bass
  • Cornelius Bumpus – saxophone
  • Michael Leonhart – trumpet
  • Ricky Lawson – drums
  • Carolyn Leonhart – backing vocals
  • Jon Herington – guitar, backing vocals
  • Ted Baker – keyboards, piano
  • Chris Potter – saxophone
  • Jim Pugh – trombone
  • Cynthia Calhoun – backing vocals
  • Victoria Cave – backing vocals
  • Ari Ambrose – saxophone
  • Bob Sheppard – saxophone
none – live performances only
July – October 2003
  • Donald Fagen – keyboards, lead vocals
  • Walter Becker – guitar, bass, vocals

with:

  • Tom Barney – bass
  • Cornelius Bumpus – saxophone
  • Michael Leonhart – trumpet
  • Carolyn Leonhart – backing vocals
  • Jon Herington – guitar, backing vocals
  • Ted Baker – keyboards, piano
  • Jim Pugh – trombone
  • Cynthia Calhoun – backing vocals
  • Cindy Mizelle – backing vocals
  • Walt Weiskopf – saxophone
  • Keith Carlock – drums
July 2006 – September 2007
  • Donald Fagen – keyboards, lead vocals
  • Walter Becker – guitar, vocals

with:

  • Michael Leonhart – trumpet
  • Carolyn Leonhart – backing vocals
  • Jon Herington – guitar, backing vocals
  • Jim Pugh – trombone
  • Cynthia Calhoun – backing vocals
  • Cindy Mizelle – backing vocals
  • Walt Weiskopf – saxophone
  • Keith Carlock – drums
  • Freddie Washington – bass
  • Jeff Young – keyboards, backing vocals
  • Roger Rosenberg – baritone saxophone
none – live performances only
June – November 2008
  • Donald Fagen – keyboards, lead vocals
  • Walter Becker – guitar, vocals

with:

  • Michael Leonhart – trumpet
  • Carolyn Leonhart – backing vocals
  • Jon Herington – guitar, backing vocals
  • Jim Pugh – trombone
  • Cynthia Calhoun – backing vocals
  • Cindy Mizelle – backing vocals
  • Walt Weiskopf – saxophone
  • Keith Carlock – drums
  • Freddie Washington – bass
  • Jeff Young – keyboards, backing vocals
  • Roger Rosenberg – baritone saxophone
  • Nelson Foltz – trumpet
  • Tawatha Agee – backing vocals
June – November 2009
  • Donald Fagen – keyboards, lead vocals
  • Walter Becker – guitar, vocals

with:

  • Michael Leonhart – trumpet
  • Carolyn Leonhart – backing vocals
  • Jon Herington – guitar, backing vocals
  • Jim Pugh – trombone
  • Cynthia Calhoun – backing vocals
  • Cindy Mizelle – backing vocals
  • Walt Weiskopf – saxophone
  • Keith Carlock – drums
  • Freddie Washington – bass
  • Roger Rosenberg – baritone saxophone
  • Tawatha Agee – backing vocals
  • Jim Beard – keyboards
July – September 2011
  • Donald Fagen – keyboards, lead vocals
  • Walter Becker – guitar, vocals

with:

  • Michael Leonhart – trumpet
  • Carolyn Leonhart – backing vocals
  • Jon Herington – guitar, backing vocals
  • Jim Pugh – trombone
  • Cynthia Calhoun – backing vocals
  • Cindy Mizelle – backing vocals
  • Walt Weiskopf – saxophone
  • Keith Carlock – drums
  • Freddie Washington – bass
  • Roger Rosenberg – baritone saxophone
  • Jim Beard – keyboards
  • Catherine Russell – backing vocals
July 2013 – September 2017
  • Donald Fagen – keyboards, lead vocals
  • Walter Becker – guitar, vocals

with:

  • Michael Leonhart – trumpet
  • Carolyn Leonhart – backing vocals
  • Jon Herington – guitar, backing vocals
  • Jim Pugh – trombone
  • Cindy Mizelle – backing vocals
  • Walt Weiskopf – saxophone
  • Keith Carlock – drums
  • Freddie Washington – bass
  • Roger Rosenberg – baritone saxophone
  • Jim Beard – keyboards
  • La Tanya Hall – backing vocals
October 2017
  • Donald Fagen – keyboards, lead vocals

with:

  • Michael Leonhart – trumpet
  • Carolyn Leonhart – backing vocals
  • Jon Herington – guitar, backing vocals
  • Jim Pugh – trombone
  • Cindy Mizelle – backing vocals
  • Walt Weiskopf – saxophone
  • Keith Carlock – drums
  • Freddie Washington – bass
  • Roger Rosenberg – baritone saxophone
  • Jim Beard – keyboards
  • La Tanya Hall – backing vocals
May – October 2018
  • Donald Fagen – keyboards, lead vocals

with:

  • Michael Leonhart – trumpet
  • Carolyn Leonhart – backing vocals
  • Jon Herington – guitar, backing vocals
  • Jim Pugh – trombone
  • Walt Weiskopf – saxophone
  • Keith Carlock – drums
  • Freddie Washington – bass
  • Roger Rosenberg – baritone saxophone
  • Jim Beard – keyboards
  • La Tanya Hall – backing vocals
  • Catherine Russell – backing vocals
February – December 2019
  • Donald Fagen – keyboards, lead vocals

with:

  • Michael Leonhart – trumpet
  • Carolyn Leonhart – backing vocals
  • Jon Herington – guitar, backing vocals
  • Jim Pugh – trombone
  • Walt Weiskopf – saxophone
  • Keith Carlock – drums
  • Freddie Washington – bass
  • Roger Rosenberg – baritone saxophone
  • Jim Beard – keyboards
  • La Tanya Hall – backing vocals
  • Catherine Russell – backing vocals
  • Ari Ambrose – saxophone
  • Jamie Leonhart – backing vocals
  • Nicki Richards – backing vocals
  • Connor Kennedy – guitar, vocals
October – November 2021
  • Donald Fagen – keyboards, lead vocals

with:

  • Michael Leonhart – trumpet
  • Carolyn Leonhart – backing vocals
  • Jon Herington – guitar, backing vocals
  • Jim Pugh – trombone
  • Walt Weiskopf – saxophone
  • Keith Carlock – drums
  • Freddie Washington – bass
  • Roger Rosenberg – baritone saxophone
  • Jim Beard – keyboards
  • La Tanya Hall – backing vocals
  • Catherine Russell – backing vocals
  • Cindy Mizelle – backing vocals
May 2022 – March 2024
  • Donald Fagen – keyboards, lead vocals

with:

  • Michael Leonhart – trumpet
  • Carolyn Leonhart – backing vocals
  • Jon Herington – guitar, backing vocals
  • Jim Pugh – trombone
  • Walt Weiskopf – saxophone
  • Keith Carlock – drums
  • Freddie Washington – bass
  • Roger Rosenberg – baritone saxophone
  • Jim Beard – keyboards
  • La Tanya Hall – backing vocals
  • Catherine Russell – backing vocals
  • Adam Rogers – guitar
March 2024 – present
  • Donald Fagen – keyboards, lead vocals

with:

  • Michael Leonhart – trumpet
  • Carolyn Leonhart – backing vocals
  • Jon Herington – guitar, backing vocals
  • Jim Pugh – trombone
  • Walt Weiskopf – saxophone
  • Keith Carlock – drums
  • Freddie Washington – bass
  • Roger Rosenberg – baritone saxophone
  • La Tanya Hall – backing vocals
  • Catherine Russell – backing vocals
  • Adam Rogers – guitar

Notes

  1. ^ while some sources state that Porcaro replaced Hodder,[47] others show that the two performed alongside each other.[48]

References

  1. ^ a b Brunner, Rob (March 17, 2006). "Back to Annadale: The Origins of Steely Dan". EW.com. Archived from the original on January 19, 2007. Retrieved June 20, 2021.
  2. ^ Wilkinson, Alec (March 30, 2000). "Steely Dan: Return of the Dark Brothers". Rolling Stone. Retrieved January 5, 2019.
  3. ^ Pell, Nicholas (January 20, 2012). "Steely Dan Fans Are Assholes". L.A. Weekly. LA Weekly. Retrieved January 5, 2019.
  4. ^ Jones, Peter (July 7, 2022). "'I was on the high of highs, and suddenly it was over': Linda Hoover on her great lost LP with Steely Dan". the Guardian. Retrieved August 4, 2022.
  5. ^ "Steely Dan official FAQ: The Later Steely Dan Years". Archived from the original on December 27, 2011. Retrieved March 22, 2012.
  6. ^ Anderson, Stacey (June 21, 2011). "When Jimmy Page Debuted With the Yardbirds and Steely Dan Broke Up". Rolling Stone. Retrieved October 25, 2011.
  7. ^ Fagen, Donald. "Timeline Bio | Official Steely Dan". www.steelydan.com. Archived from the original on March 16, 2012. Retrieved August 18, 2018.
  8. ^ "Salon.com: Sophisticated skank". Archived from the original on May 21, 2008. Retrieved June 19, 2008.
  9. ^ "LA Times Interview with Steely Dan: Return of the Nightfly". Archived from the original on March 20, 2008. Retrieved June 19, 2008.
  10. ^ "Stylus Magazine review: Steely Dan – Gaucho – On Second Thought". Archived from the original on August 7, 2020. Retrieved June 19, 2008.
  11. ^ Alive in America (liner notes). Giant Records. 1995. 9 24634-2.
  12. ^ "Steely Dan Concert History page 44". concertarchives. Retrieved 13 July 2023.
  13. ^ "Steely Dan On Tour 1996". sdarchive.com. Retrieved 2023-07-13.
  14. ^ "Steely Dan Database: Concerts". www.steelydan.nl. Retrieved 2023-07-13.
  15. ^ Two Against Nature - Steely Dan's Plush TV Jazz-Rock Party (liner notes). Image Entertainment. 2000. ID9584CGDVD.
  16. ^ "Rock and Roll Hall of Fame Inductees". Archived from the original on December 4, 2006. Retrieved December 22, 2006.
  17. ^ "Countdown to Infamy". Archived from the original on September 21, 2013. Retrieved December 22, 2006.
  18. ^ Everything Must Go (liner notes). Reprise Records. 2003. 9362-48435-2.
  19. ^ "Steely Dan Database: Concerts". www.steelydan.nl. Retrieved 2023-07-13.
  20. ^ "Tour 2006 | Press Release | Official Steely Dan | with Michael McDonald". sdarchive.com. Retrieved 2023-07-13.
  21. ^ "Steely Dan Heavy Rollers Tour 2007 Information | News | Press Release". sdarchive.com. Retrieved 2023-07-13.
  22. ^ "Steely Dan Database: Concerts". www.steelydan.nl. Retrieved 2023-07-13.
  23. ^ "Steely Dan Database: Concerts". www.steelydan.nl. Retrieved 2023-07-13.
  24. ^ "Steely Dan Database: Concerts". www.steelydan.nl. Retrieved 2023-07-13.
  25. ^ "Steely Dan Tours & Concerts (Updated for 2023) (Page 29)". concertarchives. Retrieved 13 July 2023.
  26. ^ Meeker, Ward (2011-03-10). "Steely Dan "Shuffle Diplomacy Twenty Eleven" Tour | Vintage Guitar® magazine". Retrieved 2023-07-13.
  27. ^ "Official Steely Dan | Tour Dates 2013 | Mood Swings '13". Steelydan.com. July 29, 2013. Archived from the original on August 5, 2013. Retrieved August 3, 2013.
  28. ^ "Steely Dan Database: Concerts". www.steelydan.nl. Retrieved 2023-07-13.
  29. ^ "Steely Dan announces North American tour". USA Today. April 14, 2014. Retrieved April 19, 2015.
  30. ^ "Official Steely Dan | Jamalot Ever After 2014 Tour | Press Resources". sdarchive.com. Retrieved 2023-07-13.
  31. ^ "Steely Dan Database: Concerts". www.steelydan.nl. Retrieved 2023-07-13.
  32. ^ Bernstein, Scott (Apr 19, 2016). "Steely Dan Kicks Off The Dan Who Knew Too Much Tour In Port Chester". JamBase. Retrieved 2023-07-14.
  33. ^ Kreps, Daniel (September 3, 2017). "Walter Becker, Steely Dan Co-Founder, Dead at 67". Rolling Stone. Retrieved September 3, 2017.
  34. ^ Saperstein, Pat (September 3, 2017). "Steely Dan's Donald Fagen on Walter Becker: 'Hysterically Funny, a Great Songwriter'". Variety. Retrieved September 3, 2017.
  35. ^ a b Kreps, Daniel (September 11, 2017). "Steely Dan Announce Tour Following Walter Becker's Death". Rolling Stone. Retrieved September 12, 2017.
  36. ^ "Watch Steely Dan Pay Tribute to Walter Becker With a Rare Performance of "Book of Liars"". Spin. October 19, 2017. Retrieved October 19, 2017.
  37. ^ "Steely Dan Database: Concerts". www.steelydan.nl. Retrieved 2023-07-13.
  38. ^ "Steely Dan & The Doobie Brothers Announce 2018 Summer Tour". JamBase. January 8, 2018.
  39. ^ Giles, Jeff (26 March 2018). "Steely Dan Announce Themed Performances for 2018". Ultimate Classic Rock. Retrieved January 31, 2019.
  40. ^ "A Look Inside Steely Dan's Fall 2018 Tour". setlist.fm. Retrieved 2023-07-13.
  41. ^ "Steely Dan announces 2019 U.K./Ireland tour with Steve Winwood". AXS. Archived from the original on January 31, 2019. Retrieved January 31, 2019.
  42. ^ "Steely Dan Database: Concerts". www.steelydan.nl. Retrieved 2023-07-13.
  43. ^ Ivie, Devon (2023-07-06). "Eagles Are Reelin' in Retirement With Steely Dan". Vulture. Retrieved 2023-07-12.
  44. ^ Yang, Maya (2024-03-06). "Jim Beard, keyboardist for Steely Dan, dies aged 63". The Guardian. ISSN 0261-3077. Retrieved 2024-03-09.
  45. ^ "Steely Dan Setlist at Beacon Theatre, New York". setlist.fm. Retrieved 2023-07-14.
  46. ^ Bernstein, Scott (Oct 19, 2015). "Steely Dan Welcomes Founding Member For Tour Finale In NYC". JamBase. Retrieved 2023-07-14.
  47. ^ "The Legendary Drummers Of Steely Dan". www.icanplaydrums.com. Retrieved 2023-07-14.
  48. ^ Hanekroot, Gijsbert (1 July 1974). Steely Dan Perform In Los Angeles 1974 (image). Getty Images.
  49. ^ "Steely Dan Database: person info of Gloria 'Porky' Granola". www.steelydan.nl. Retrieved 2023-07-13.
  50. ^ Lewry, Fraser (2023-06-21). "Long-lost footage of Steely Dan playing a mesmerising Show Biz Kids in 1973 has surfaced". louder. Retrieved 2023-07-13.
  51. ^ Lewry, Fraser (2023-07-04). "More electrifying footage from The Midnight Special's Steely Dan treasure trove has surfaced". louder. Retrieved 2023-07-13.
  52. ^ "Steely Dan Database: person info of Jenny 'Bucky' Soule". www.steelydan.nl. Retrieved 2023-07-13.
  53. ^ "On the passing of Jeff Young… | BonnieRaitt.com". www.bonnieraitt.com. Retrieved 2023-08-24.
  54. ^ GetJuke (2022-09-13). "Steely Dan come reunited to Mountain View (1993)". Radio.Video.Music. Retrieved 2023-07-14.
  55. ^ Steely Dan live at Shoreline Amphitheater, Mountain View, CA 1993 480p 30fps H264 128kbit AAC (DVD). September 23, 1993. Event occurs at 1:05:56 – via YouTube.
  56. ^ "Steely Dan Setlist at Rock and Roll Hall of Fame Induction Ceremony #16". setlist.fm. Retrieved 2023-08-14.
  57. ^ Steely Dan & Brian May - Do It Again, 2001, 4 July 2021, retrieved 2023-08-14
  58. ^ "Everything Must Go | Tour 2003 | Steely Dan | Touring Photos, Pictures". sdarchive.com. Retrieved 2023-07-14. Guest performer at Jones Beach: Bill Charlap
  59. ^ Steely Dan - Pretzel Logic, feat. Steve Winwood (Live 2011, AEC, Adelaide, Australia, Oct 30), 2 April 2022, retrieved 2023-07-14
  60. ^ "Steely Dan Announces Spring and Summer 2016 Tour Dates with Steve Winwood Appearing as a Special Guest On June and July performances". Tumblr. Retrieved 2023-07-14.
  61. ^ Pretzel Logic - Steely Dan (with Steve Winwood) - 23.02.19 - NEC - Birmingham, 23 February 2019, retrieved 2023-07-14
  62. ^ "ELLIOT RANDALL - on facebook". Facebook. 13 December 2009. Retrieved 2023-08-13.
  63. ^ Bernstein, Scott (Feb 26, 2019). "Steve Winwood & Elliott Randall Guest With Steely Dan In London". JamBase. Retrieved 2023-07-14.
  64. ^ Steely Dan Live at Wembley Arena Feb-2019 "Reelin' In The Years", 26 February 2019, retrieved 2023-07-14